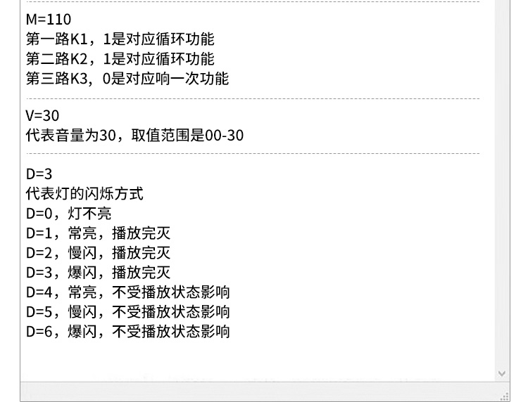
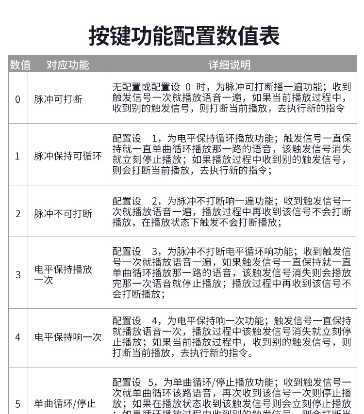
YX95RYGÖ§³Ö 7 É«µÆ¹âÇҾ߱¸ÓïÒô¹¦Ð§µÄÉù¹â±¨¾¯Æ÷¡£±¨¾¯Æ÷Óжà¸öµÆÖéʵÏÖ²î±ðÑÕÉ«µÄµÆ¹âÏÔʾ£¬²¢ÇÒÄÚÖÃÑïÉùÆ÷ÓÃÓÚ²¥·ÅÓïÒô¡£¿ÉRS485´®¿Ú¿ØÖÆ£¬ÒªÒ»¸öÄܹ»·¢ËÍ RS485 ¿ØÖÆÐźŵĿØÖÆÆ÷£¬ÀýÈç¿É±à³ÌÂß¼¿ØÖÆÆ÷£¨PLC£©¡¢¹¤ÒµÅÌËã»ú»òרÃÅµÄ RS485 ¿ØÖÆÆ÷µÈ¡£¸Ã¿ØÖÆÆ÷ÓÃÓÚ±àдºÍ·¢ËÍ¿ØÖÆÖ¸ÁÒÔʵÏÖ¶ÔÉù¹â±¨¾¯Æ÷µÄ¿ØÖÆ¡£


















ÁªÏµÈË£ºÀîÊï¹â
ÊÖ »ú£º17266260250
ÓÊ Ï䣺Lur@yxin18.com
¹« ˾£º¹ãÖÝÄϹ¬28NGµç×ӿƼ¼ÓÐÏÞ¹«Ë¾
µØ Ö·£º¹ãÖÝÊл¨¶¼ÇøÉÌÒµ´óµÀ334ºÅ