南宫28NG

接待惠临~广州南宫28NG电子科技有限公司
联系电话手机/微信:

18925103846

QQ在线客服

科技立异

红外人体感应工地宁静提示防水语音提示器扶梯语音报警喇叭YX240

  • 宣布日期:2023-05-18
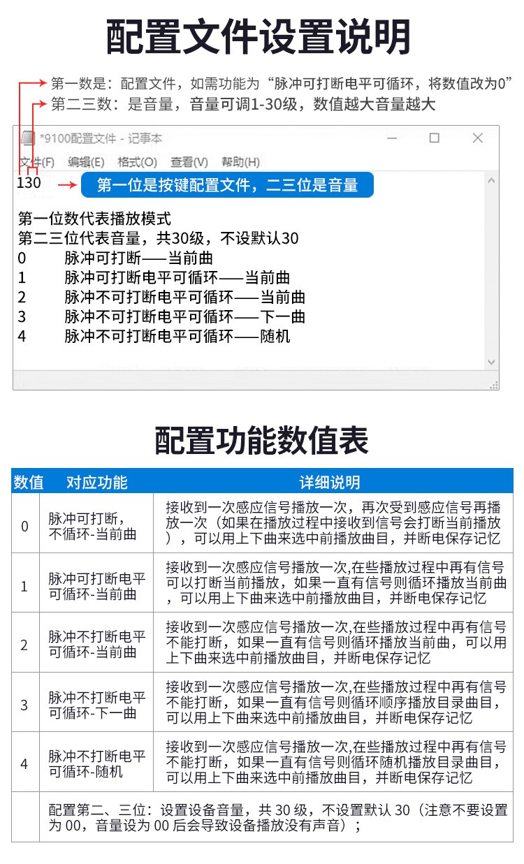
  • 红外人体感应工地宁静提示防水语音提示器扶梯语音报警喇叭YX240 ,南宫28NG红外线感应语音提示器工地宁静车间货仓语音指导宣传广播报警喇叭 工地宁静语音提示器(插电款)

    感应提示器图片


    导航栏目

    联系南宫28NG

    联系人:李曙光

    手 机:17266260250

    邮 箱:Lur@yxin18.com

    公 司:广州南宫28NG电子科技有限公司

    地 址:广州市花都区商业大道334号

    用手机扫描二维码关闭
    二维码
    网站地图